近日,厦门大学海洋与地球学院、海洋生物地球化学全国重点实验室、海洋生物制备技术国家地方联合工程研究中心王克坚教授团队在抗菌肽抗病毒研究领域取得重要进展。相关成果以“A hepcidin homolog from Lateolabrax japonicus inhibits the infection of Anguillid herpesvirus 1 by interacting with the viral envelope protein ORF51”为题,发表于国际期刊Virulence。该研究系统阐明了源于花鲈的Hepcidin同源多肽LJ-hep2通过靶向鳗鲡疱疹病毒(Anguillid herpesvirus 1,AngHV)包膜蛋白ORF51抑制病毒感染的机制,为鳗鲡疱疹病毒病防控提供了具重要应用价值的候选生物制品。
研究背景
鳗鲡是全球重要的高值水产养殖品种,产业覆盖47个国家。然而,由AngHV引起的“脱黏败血综合征”近年来在全球范围内频繁暴发,死亡率高达30%。该病毒为有包膜双链DNA病毒,传播迅速,可通过水体进行水平传播。目前尚无见获批疫苗或特效药物,生产中主要依赖降温、停料及辅助药物控制,防控效果有限。因此,开发安全、稳定、可水体应用的抗病毒活性制品成为行业迫切需求。抗菌肽(AMPs)作为天然免疫的重要组成部分,兼具广谱抗菌与潜在抗病毒活性,近年来在水产病害防控中受到广泛关注。
研究结果
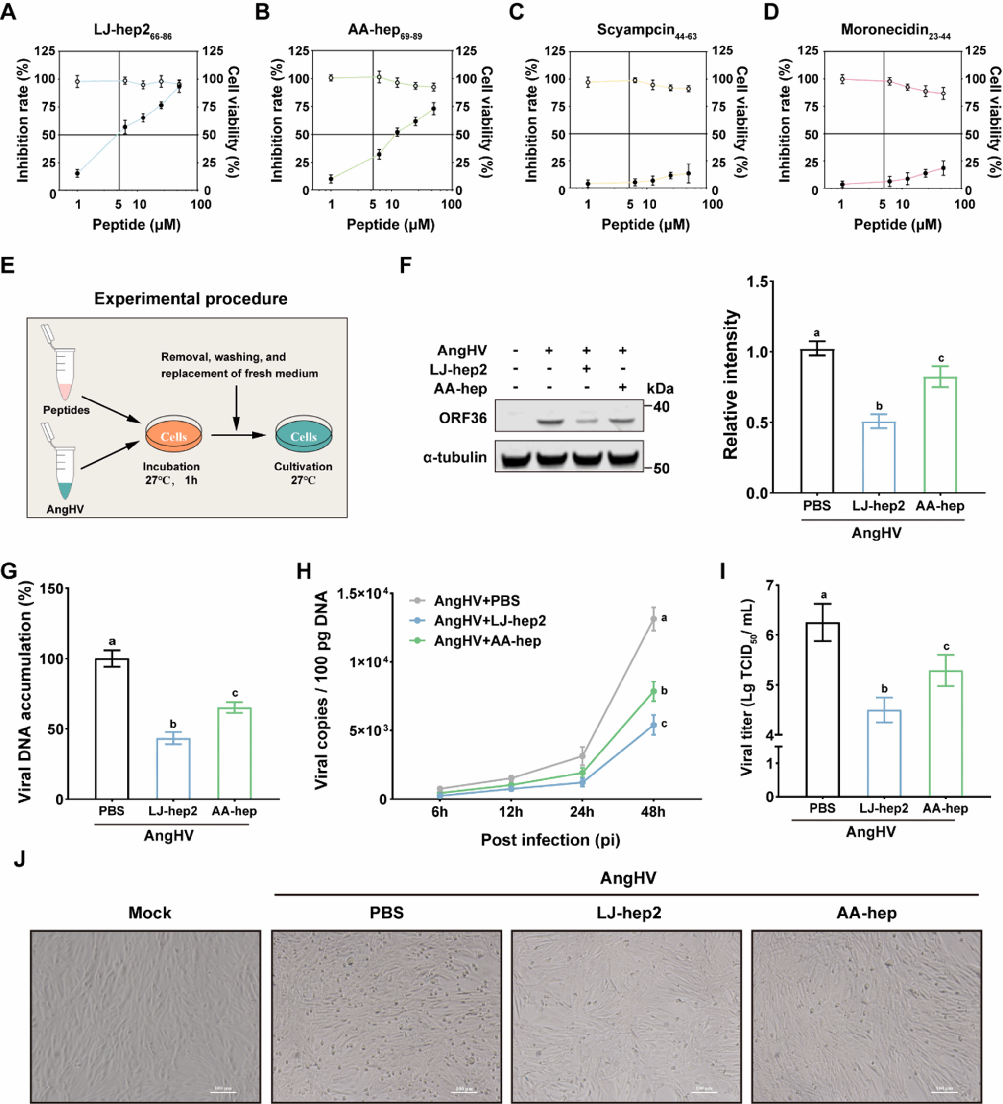
该研究首先对课题组前期已获得的多种海洋动物抗菌肽进行抗病毒活性评价,发现源于花鲈Hepcidin的短肽LJ-hep2可显著抑制AngHV感染,且抗病毒活性优于鳗鲡源Hepcidin。

图1 海洋动物抗菌肽抗AngHV活性
前期结果显示LJ-hep2能直接抑制AngHV进入宿主细胞,并破坏病毒粒子完整性,推测LJ-hep2可能直接作用于病毒粒子。机制研究揭示,LJ-hep2具有结合病毒包膜蛋白ORF51的能力,ORF51是潜在的抗AngHV药物靶点;LJ-hep2的N端第4位赖氨酸(Lys-4)和第5位苯丙氨酸(Phe-5)是决定抗病毒活性的关键残基,其较高疏水性有助于插入病毒膜并发挥灭活作用;LJ-hep2可与ORF51的多个关键氨基酸位点(如ASP-208、TYR-203等)形成稳定相互作用;这些结合位点位于ORF51跨膜区域,LJ-hep2与之结合可导致病毒膜结构发生构象改变,从而破坏病毒完整性。

图2 LJ-hep2通过结合病毒包膜蛋白ORF51灭活AngHV
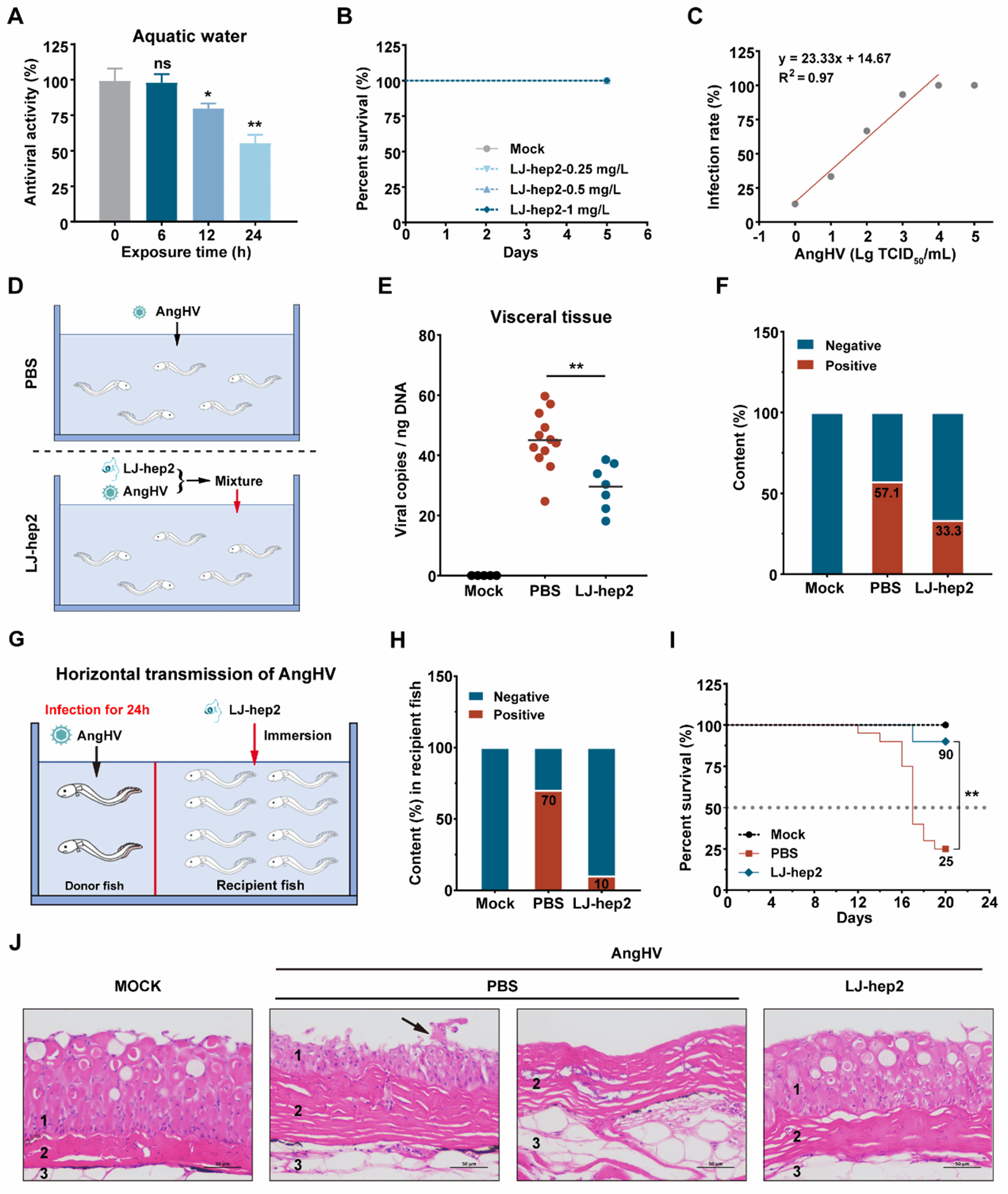
该研究发现, LJ-hep2在养殖水中相对稳定,24小时内可保持其55.5%的抗病毒活性,为该抗菌肽在实际养殖环境中的应用奠定了基础。通过鳗鲡浸浴感染模型,进行抗菌肽在活体中的抗病毒实验,结果显示LJ-hep2表现出良好的体内抗病毒效果,感染率由57.1%降至33.3%。利用水平传播模型,检测抗菌肽切断水平感染传播的效果,结果显示感染率由70%降至10%,鳗鲡总体存活率由25%提高至90%,皮肤组织病理损伤明显减轻。这些结果表明,LJ-hep2不仅能抑制病毒复制,还可显著降低病毒水平传播能力。LJ-hep2作为一种潜在的新型生物制品,为鳗鲡疱疹病毒的防控提供了新途径,有望显著降低鳗鲡养殖业的损失。

图3 抗菌肽LJ-hep2在鳗鲡体内抑制AngHV感染
自抗菌肽Hepcidin于2000年被首次报道以来,大多数研究集中在其抗细菌感染和铁代谢调节等方面,关于其抗病毒的研究较少,尤其是抗鳗鲡疱疹病毒的抗菌肽鲜有报道。该研究拓展了对鱼类Hepcidin抗水产病毒功能的认知,为海洋来源抗病毒肽的开发提供了理论依据,也为鳗鲡疱疹病毒病的绿色防控提供了新的技术支撑。
研究团队及资助
该论文共同第一作者为厦门大学博士毕业生段盈伊、福建省农业科学院葛均青教授和厦门大学博士毕业生孟新展,共同通讯作者为厦门大学陈芳奕教授和王克坚教授。本研究获得国家自然科学基金面上项目(42376089)、福建省高校产学合作科技重大项目(2025N5001)和福建省农业科学院“5511”协同创新工程(XTCXGC2021013)等资助。
王克坚教授团队二十多年来一直从事海洋动物新型抗菌肽研究,已先后发现一百多种新型抗菌肽,创制出多种可用于水产养殖业、日化、食品和医药健康等的抗菌肽新产品。近年来,对海洋动物抗菌肽抗水产病毒的研究也取得系列新进展。先后研究报道拟穴青蟹来源抗菌肽对三种水产常见病毒(白斑综合征病毒WSSV、鳗鲡疱疹病毒AngHV和蛙虹彩病毒RGV)有显著抗性;此外还发现源于南美白对虾血细胞中的抗菌肽具有破坏病毒包膜和调控细胞抗病毒反应的双重途径。
论文来源与链接:
Yingyi Duan, Jun-Qing Ge, Xin-Zhan Meng, Fangyi Chen*, Ke-Jian Wang*, A hepcidin homolog from Lateolabrax japonicus inhibits the infection of Anguillid herpesvirus 1 by interacting with the viral envelope protein ORF51, Virulence, 2026, VOL. 17, NO. 1, 2636341
https://doi.org/10.1080/21505594.2026.2636341
延伸阅读:
Xin-Zhan Meng, Yingyi Duan, Yuqi Bai, Weibin Zhang, Chang Zhang, Ke-Jian Wang, Fangyi Chen*, Litopeidin28-51, a novel antimicrobial peptide from Litopenaeus vannamei, combats white spot syndrome virus infection through direct virus lysis and immunomodulatory effects, Fish and Shellfish Immunology, 2025.110243
https://doi.org/10.1016/j.fsi.2025.110243
Xin-Zhan Meng, Yingyi Duan, Yuqi Bai, Weibin Zhang, Chang Zhang, Fangyi Chen*, Ke-Jian Wang*, The antimicrobial peptide Sparamosin26–54 exhibits antiviral activity against three aquatic enveloped viruses through lipid-binding-mediated virus lysis, Aquaculture, 592(2024)741160
https://doi.org/10.1016/j.aquaculture.2024.741160
供稿:海洋动物抗菌肽研究与利用课题组
编辑:苏颖 房月
审核:冯丹青