近日,厦门大学海洋与地球学院、近海海洋环境科学国家重点实验室徐鹏教授团队在异源四倍体鲤体色决定机制解析方面取得重要进展,相关成果以“Intercross population study reveals that co-mutation of mitfa genes in two subgenomes induces red skin color in common carp (Cyprinus carpio wuyuanensis)”为题发表于Zoological Research. 该研究联合运用了比较基因组学、群体遗传学、体色性状的全基因组关联分析以及基因的可变剪切鉴定等方法,解析了决定鲤红色体色的关键遗传变异机制。
鲤鱼是世界上最早被人工养殖的鱼类之一,我国在公元前6000年就开始了鲤鱼养殖。在漫长的养殖历史中,鲤鱼形成了诸多养殖品系,且不同品系在体色、体型、鳞被、抗病、生长等方面具有显著差异。作为典型的异源四倍体鱼类,鲤基因组的复杂性增加了对其基因组组装和遗传学研究的难度。荷包红鲤(图1)是我国宝贵的鲤鱼种质,原产于江西婺源,其形似荷包,体表鲜红,黑色素细胞消失。

图1荷包红鲤
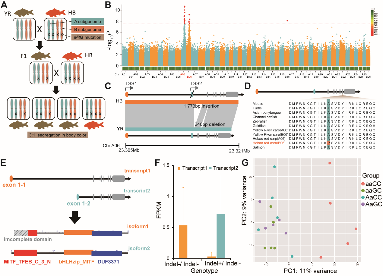
该研究探究了人工选育对荷包红鲤基因组的影响,通过构建鲤杂交及回交家系全面解析了荷包红鲤体色性状背后的分子遗传机制。研究团队基于三代测序技术提升了荷包红鲤基因组质量,为优质鲤鱼种质培育提供了高质量的基因组资源;通过基因组和群体测序数据的比较,确定了荷包红鲤人工选育过程中存在的受选择基因组区段(图2);构建荷包红鲤与黄河鲤杂交家系,鉴定了决定体色的关键等位基因变异,并通过转录组测序阐明mitfa基因的结构变异促进荷包红鲤红色体色形成的分子调控机制(图3)。
该研究通过在异源四倍体背景下开展鱼类性状解析,为多倍体鱼类重要性状遗传机制提供了新的理论依据,也为未来利用基因编辑技术、分子标记辅助育种等技术快速实现性状改良提供了遗传变异资源。

图2 荷包红鲤基因组中的选择性信号

图3 两个亚基因组中的mitfa基因突变导致荷包红鲤的红色体色
该论文的第一作者为厦门大学海洋与地球学院博士生李碧君,通讯作者为徐鹏教授。该研究得到国家重点研发计划(2019YFE0119000)、国家自然科学基金面上项目(31872561)、国家杰出青年科学基金(32225049)和国际科学组织联盟(ANSO-CR-PP-2021-03)的联合资助。
论文来源
Bi-Jun Li, Lin Chen, Meng-Zhen Yan, Xiao-Qing Zou, Yu-Lin Bai, Ya-Guo Xue, Zhou Jiang, Bao-Hua Chen, Cheng-Yu Li, Qian He, Jian-Xin Feng, Tao Zhou, Peng Xu. Intercross population study reveals that co-mutation of mitfa genes in two subgenomes induces red skin color in common carp (Cyprinus carpio wuyuanensis). Zoological Research, 2023, 44(2): 276-286. doi: 10.24272/j.issn.2095-8137.2022.388
文章链接
https://www.zoores.ac.cn/en/article/doi/10.24272/j.issn.2095-8137.2022.388
供稿:李碧君
编辑:苏颖
审核:刘志宇、唐腾凤