近日,厦门大学海洋与地球学院、近海海洋环境科学国家重点实验室王克坚教授课题组在国际期刊Antimicrobial Agents and Chemotherapy发表最新研究成果“Newly discovered antimicrobial peptide Scyampcin44-63 from Scylla paramamosain exhibits a multitargeted candidacidal mechanism in vitro and is effective in a murine model of vaginal candidiasis”,报道了一种源自海洋动物拟穴青蟹的新型抗菌肽Scyampcin44-63对白色念珠菌的抗菌活性及作用机制,为有效治疗白色念珠菌感染提供了一种新的选择。
白色念珠菌是人类最常见的真菌病原体,约90%念珠菌性阴道炎由该菌引起。已有研究表明,全球超四分之三的育龄女性受念珠菌性阴道炎困扰,其中近50%会复发感染。氟康唑是治疗念珠菌性阴道炎的首选药物,然而临床上持续使用或不当使用氟康唑加剧了耐药性白色念珠菌的出现,极大影响临床治疗效果。因此,开发抗白色念珠菌的新型抗真菌剂以应对耐药危机迫在眉睫。
本研究发现,新型抗菌肽Scyampcin44-63对白色念珠菌具有很强的杀菌活性,可有效抑制白色念珠菌生物膜形成与生长。通过分析Scyampcin44-63处理后的白色念珠菌转录组数据,发现Scyampcin44-63的抗真菌机制具有4种潜在的作用方式:抑制麦角固醇的生物合成、诱导细胞凋亡、干扰细胞周期和促进自噬性细胞死亡;通过试验证实了Scyampcin44-63的抗真菌机制;并利用小鼠念珠菌性阴道炎模型验证了Scyampcin44-63体内治疗效果。

图1 Scyampcin44–63杀白色念珠菌活性、抗生物膜及破膜作用
麦角固醇是真菌细胞膜的重要组分,可影响细胞膜通透性,也是多种抗真菌药物的重要靶点。转录组数据显示,Scyampcin44-63引起白色念珠菌多个麦角固醇生物合成相关基因下调表达。本研究利用Sytox Green和PI/Syto 9核酸染料证实Scyampcin44-63可破坏白色念珠菌细胞膜;外源添加麦角固醇可影响Scyampcin44-63抗白色念珠菌的活性;经麦角固醇处理后,Scyampcin44-63对白色念珠菌的破膜作用降低;推测Scyampcin44-63可通过影响麦角固醇的生物合成引起膜损伤。
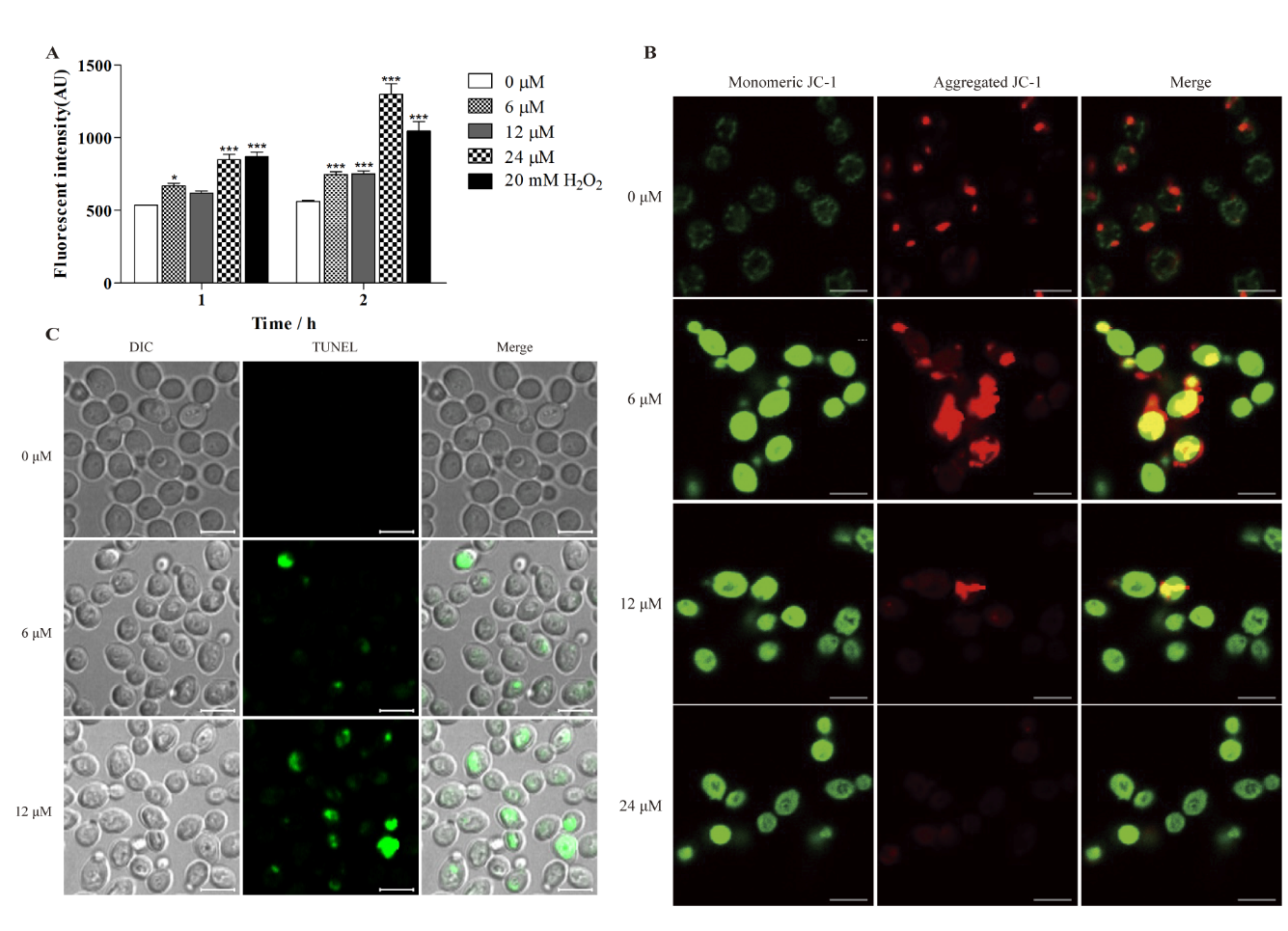
Scyampcin44-63处理后的白色念珠菌转录组分析结果表明,抗氧化和凋亡相关基因上调表达。利用DCFH-DA和JC-1探针以及TUNEL染色,证实Scyampcin44-63处理可显著升高胞内ROS水平,破坏线粒体膜电位,诱导白色念珠菌产生凋亡。

图2 Scyampcin44–63处理诱导白色念珠菌产生凋亡
细胞凋亡与细胞周期阻滞密切相关。本研究中,Scyampcin44-63处理后,白色念珠菌的多个细胞周期和有丝分裂相关基因呈下调表达;利用流式细胞技术证实,Scyampcin44-63使白色念珠菌的细胞周期阻滞在G2/M期,表明Scyampcin44-63可通过影响白色念珠菌的细胞周期发挥抗白色念珠菌的作用。

图3 Scyampcin44-63对白色念珠菌细胞周期的影响
透射电镜结果显示,经Scyampcin44-63处理的白色念珠菌菌体发生变形、细胞器破坏及液泡扩张;用自噬抑制剂3-甲基腺嘌呤(3-Methyladenine, 3-MA)预处理白色念珠菌,显著延迟了Scyampcin44-63对白色念珠菌的杀菌效果;表明Scyampcin44-63可能通过引起自噬性细胞死亡发挥作用。
基于Scyampcin44-63在体外具有很强的抗念珠菌活性,利用小鼠念珠菌性阴道炎模型,探索了Scyampcin44-63在动物体内的疗效,并以临床常用药物氟康唑作为阳性对照。与阳性对照结果一致,Scyampcin44-63可显著降低小鼠阴道灌洗液中的真菌载量,且菌丝量少于感染组(PBS处理)。

图4 Scyampcin44-63局部治疗小鼠念珠菌性阴道炎的效果
该论文的第一作者为博士研究生周瑛,通讯作者为王克坚教授,合作作者包括博士研究生孟祥玉、陈芳奕副教授、熊明工程师和博士研究生张伟宾。本研究获得国家自然科学基金项目(U1805233, 41806162)等资助。
王克坚教授团队20多年来一直专注于新型抗菌肽的研究及其开发利用工作,先后从我国多种海洋经济动物中发现近百种功能不同的新型抗菌肽,已获得国内外发明专利授权36件(国际3件),其中两项研究成果已在企业实现转化应用。新型抗菌肽Scyampcin44-63已获得国家发明专利授权(专利号: ZL 2021 1 0722932.7)。
论文来源:Ying Zhou, Xiangyu Meng, Fang-yi Chen, Ming Xiong, Weibin Zhang, and Ke-Jian Wang. Newly discovered antimicrobial peptide Scyampcin44-63 from Scylla paramamosain exhibiting multi-targeted candidacidal mechanism in vitro and curative effect in murine model of vaginal candidiasis. Antimicrobial Agents and Chemotherapy (DOI:10.1128/aac.00022-23).
全文链接:https://doi.org/10.1128/aac.00022-23
供稿:海洋生物分子生物学与免疫毒理学实验室
编辑:苏颖
审核:陈铭、刘志宇、唐腾凤