4月23日,厦门大学海洋与地球学院、海水养殖生物育种全国重点实验室柯才焕、冯丹青教授团队和环境与生态学院张原野副教授团队合作在海洋生物基因组学和污损生物附着研究领域取得最新进展,相关成果以“New genes helped acorn barnacles adapt to a sessile lifestyle”为题发表于国际顶尖期刊Nature Genetics. 该研究分析了代表性海洋污损生物藤壶附着和壳形成过程,通过探究新基因bcs-6和bsf的起源和功能,揭示了新基因为生物适应独特生境提供关键遗传基础,为海洋防污损技术和仿生材料研发提供重要见解。Nature Genetics同期还刊发了作者团队受邀撰写的题为“New genes are involved in the adaptation of acorn barnacles to sessile life”的研究简报,对该成果进行科普性介绍。

图1. 藤壶适应底栖固着生活过程中的基因进化和功能
研究背景
藤壶作为海洋“躺平侠”,是甲壳动物中唯一营固着生活的类群。170年前,达尔文耗费八年之久对藤壶进行观察和研究。时至今日,这一神奇生物继续启发生物学家和材料学家的研究灵感。藤壶能够分泌藤壶胶,具有在水环境下快速凝固的特征,是重要的仿生材料。同时,藤壶常附着于船舶、水产养殖网衣等设施表面,对海洋民用和军用装备造成了严重危害,是代表性污损生物。然而,藤壶固着及其适应固着生活的外壳都是其在适应特殊生境过程中形成的独特性状,这些独特性状的遗传基础可能源于类群特有的、在演化过程中形成的新基因。这些基因是一些未知的序列,在当前的数据库中缺乏对应的序列特征和功能信息。因此,寻找这些未知序列,解析其功能是该研究的重要挑战。
研究亮点
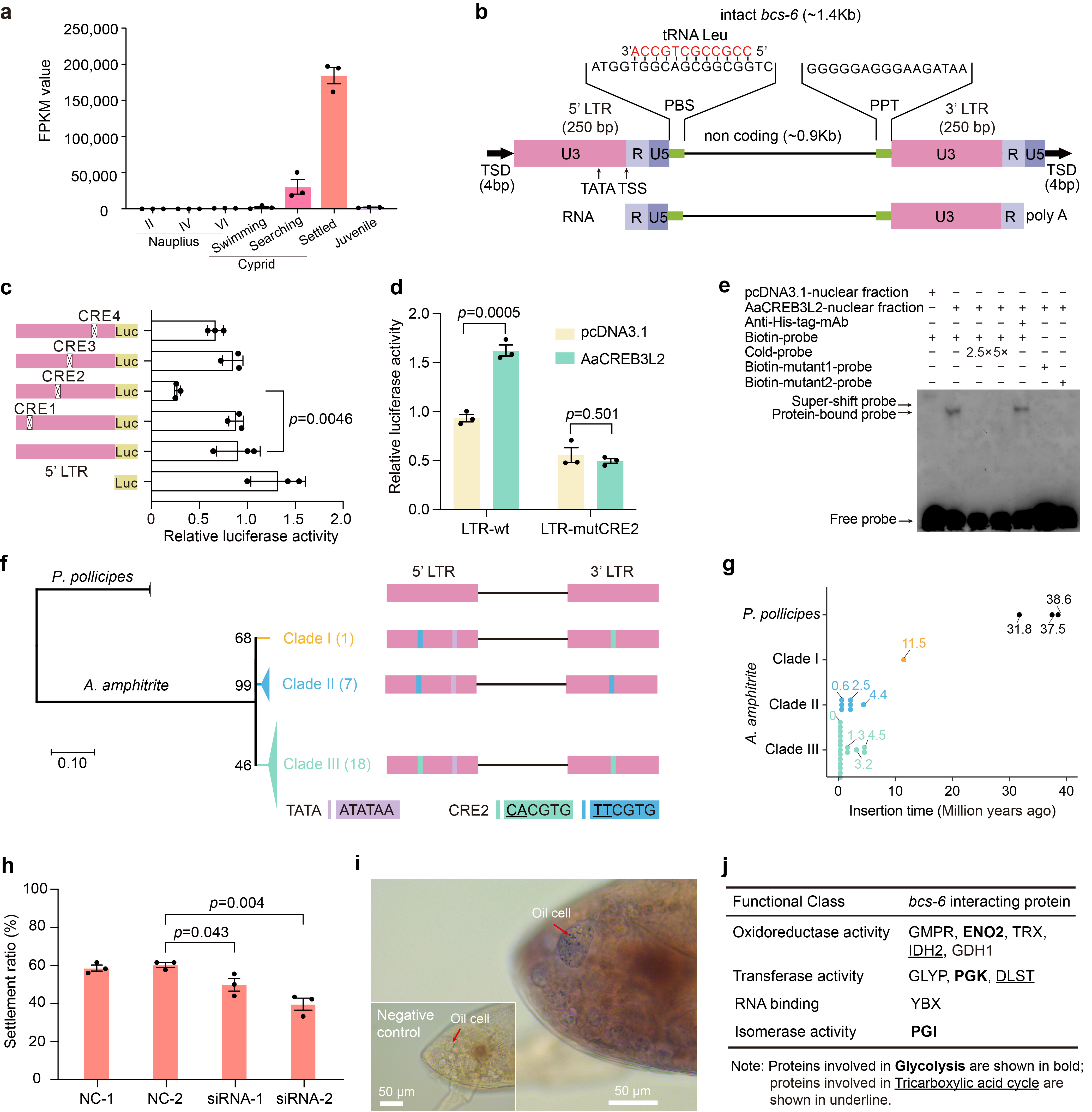
该研究获得了染色体水平的纹藤壶(Amphibalanus amphitrite)基因组。在26个扩张基因家族中,3个与附着有关,9个与壳形成有关。Hox基因家族成员Hox3和abd-A在藤壶基因组中丢失,这可能与其为适应底栖固着生活而导致的捕食和游泳器官的衰退有关。该研究偶然发现藤壶附着过程中的一个超高表达基因具有完整的转座子结构(bcs-6,图2)。bcs-6属于微型末端重复反转录转座子(TRIM),纹藤壶bcs-6基因高表达的原因是其在进化过程中获得了TATA盒和顺式调控元件CRE2(CACGTG),并且在基因组中发生了多次转座导致基因加倍。bcs-6基因在纹藤壶金星幼体的油滴细胞中表达,与三羧酸循环和糖酵解相关的蛋白结合,调控了附着过程中的内源能量供应。利用RNAi干扰bcs-6基因后,金星幼体附着率显著降低,验证了bcs-6在附着中起到重要作用。该研究表明,转座子不仅为基因或基因调控系统贡献片段,还可以通过获得启动子和顺式调控元件整体转化为新基因并产生功能,这更新了对转座子的认识。

图2. 新基因bcs-6的进化和功能
另外,该研究还发现一个在纹藤壶壳形成关键组织外套膜中超高表达的新基因(bsf,图3),其编码的蛋白包含7个重复基序,每个重复基序可形成4个反向平行的β折叠结构。其重组蛋白可在水环境中自组装形成丝状纤维,与几丁质和方解石紧密结合。该研究提出了藤壶壳形成的机制模型,即表皮蛋白通过结合几丁质形成几丁质层,碳酸酐酶通过催化形成HCO3-进而结合Ca2+形成方解石层,蛋白BSF促进方解石的凝聚矿化并黏合几丁质层,形成稳固的方解石-几丁质依次排列的层状结构。探究适应特定环境进化的bsf基因特征,有助于开发水环境中具有特殊黏合作用的仿生材料。

图3 新基因bsf的鉴定和功能研究
研究团队与资助
该论文共同第一作者为厦门大学海洋与地球学院博士后韩兆方和博士生王志轩,共同通讯作者包括海洋与地球学院、海水养殖生物育种全国重点实验室冯丹青教授、柯才焕教授和环境与生态学院、滨海湿地生态系统教育部重点实验室张原野副教授。其他作者包括美国杜克大学教授Daniel Rittschof,厦门大学博士后黄泽坤,博士生陈丽英、郝欢欢、姚珊珊,工程师苏培、黄妙琴。该研究获得国家自然科学基金项目(32102775, 32071485和42376090)以及国家重点研发计划项目(2022YFC3106004和2022YFC3103904)等的联合资助。
论文来源
Zhaofang Han#, Zhixuan Wang#, Daniel Rittschof, Zekun Huang, Liying Chen, Huanhuan Hao, Shanshan Yao, Pei Su, Miaoqin Huang, Yuan-Ye Zhang*, Caihuan Ke*, Danqing Feng*. New genes helped acorn barnacles adapt to a sessile lifestyle. Nature Genetics, 2024, DOI: 10.1038/s41588-024-01733-7.
论文链接
https://www.nature.com/articles/s41588-024-01733-7
供稿:柯才焕、冯丹青团队
编辑:苏颖
审核:徐鹏、陈向柳