近日,厦门大学海洋与地球学院、海洋生物地球化学全国重点实验室郑强教授团队联合兰州大学泛第三极环境中心、自然资源部第三海洋研究所、阿里云智能及中山大学等科研机构,以“Uncovering the hidden RNA virus diversity in Lake Nam Co: evolutionary insights from an extreme high-altitude environment”为题,在《美国科学院院报》(Proceedings of the National Academy of Sciences of the United States of America)发表了最新研究结果。该研究首次系统探究了高海拔湖泊环境中的 RNA 病毒,拓展了已知 RNA 病毒的边界,发现了大量新进化分支及 RNA 病毒的独特适应策略,为极端环境中 RNA 病毒的生态与进化提供了新的认知。
研究背景
RNA病毒是自然界中数量和多样性最为丰富的生物实体之一,然而我们对其全球分布和进化的认知仍十分有限。特别是在极端且相对隔离的生态系统(如高海拔湖泊)中,RNA病毒的研究相对空白。高山湖泊因低温、高紫外线照射以及贫营养等极端环境,成为大量未知微生物与病毒多样性的储存库。
主要发现
本研究针对青藏高原第二大湖——纳木错湖,开展了系统的宏转录组学分析,结合传统的序列相似性搜索方法(BLAST和HMM)与深度学习方法(LucaProt),利用RNA病毒保守基因(编码RNA依赖性RNA聚合酶,RdRP)挖掘其中的病毒。
1)发现大量新的 RNA 病毒类群和分支
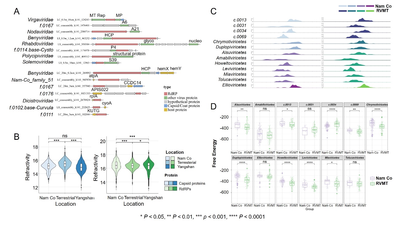
本研究从纳木错湖鉴定出742条完整非冗余RdRP基因序列,其中383条属于新的属级分支、84个新的科级分支,以及14个独特的系统发育分支,并可能存在3个潜在新门。全球 RNA 病毒圈主要由 Lenarviricota、Pisuviricota 和 Kitrinoviricota 构成,Negarnaviricota 和 Duplornaviricota 占比相对较小。纳木错湖中同样以前三大门为主,但 Duplornaviricota 的多样性却并不逊于Kitrinoviricota,显示了高海拔湖泊更独特与复杂的病毒组成。
2)纳木错湖中具有结构特征独特的 RdRP
RdRP结构域由“掌部”(Palm)、“指部”(Fingers)和“拇指”(Thumb)三个核心亚域组成。无法通过序列同源性归类的纳木错湖 RdRPs在核心区域呈现独特的结构特征。其中 3 条RdRPs通过序列同源性和结构同源性都无法识别其在门级的分类地位,暗示其可能代表新的RNA病毒门级分支。此外,结构聚类还发现纳木错湖中存在一个独特的 RNA 病毒类群(命名为 f.0167_Nam_Co),该类群在纳木错湖与其他水生环境中呈现的 motif 排列存在差异,暗示了 motif C 在进化过程中可能经历了位置变动与丢失,反映出保守核心区的重塑。

图1,基于RdRP结构的聚类(A)、氨基酸基序排列(B)和结构特征(C)
3)适应高山环境的 RNA 病毒基因组与蛋白特征
基于 RdRP 基因,共鉴定到 1,159 条代表病毒基因组序列。这些 RNA 病毒基因组还携带了从宿主获得的辅助代谢基因(如细胞色素 c 氧化酶亚基 II、卟啉合成相关基因等)以及抗原核生物免疫系统相关基因,说明病毒通过内化宿主基因实现复制与病毒-宿主互作,同时宿主也可利用病毒基因进行防御或优化细胞功能。这一基因流动伴随着病毒与宿主在免疫防御与对抗机制中的持续“军备竞赛”,推动病毒进化。研究团队还比较了纳木错湖和其他环境RNA 病毒的蛋白质特征、基因组二级结构特征和微多样性方面的差异,结果均显示了纳木错湖 RNA病毒的独特性。

图2,纳木错湖RNA病毒的基因组和蛋白质特征
4)主要感染原核生物的 RNA 病毒宿主范围
以往一般认为 RNA 病毒主要感染真核生物,只有少量已知的 RNA 噬菌体。本研究发现,纳木错湖RNA 病毒宿主明显扩展至原核生物(包括细菌和可能的古菌):在纳木错湖发现了 14 个此前未报道的 RNA 病毒科可能感染细菌,而 AAUF 与 D/TUF 分析也暗示许多 RNA 病毒倾向于与细菌序列聚类。这一现象为未来探究病毒-宿主协同进化以及病毒在极端环境微生物群落结构中的作用提供了新的思路。
本研究对纳木错湖 RNA 病毒进行的系统解析,不仅丰富了人们对高原湖泊病毒多样性的认识,也对理解极端环境与全球气候变化下的病毒学研究具有启示意义。
研究团队及资助:
该论文共同第一作者为厦门大学2021级硕士生吴俐琳和兰州大学的刘勇勤教授,通讯作者为厦门大学郑强教授和自然资源部第三海洋研究所董西洋研究员。该研究获得国家自然科学基金基础科学中心项目、优秀青年科学基金项目、水圈集成项目、第二次青藏高原综合科学考察研究项目以及ONCE大科学计划的联合资助。
论文来源及链接:
L. Wu#, Y. Liu#, W. Shi, T. Chang, P. Liu, K. Liu, Y. He, Z. Li, M. Shi, N. Jiao, A.S. Lang, X. Dong*, & Q. Zheng*. Uncovering the hidden RNA virus diversity in Lake Nam Co: Evolutionary insights from an extreme high-altitude environment. Proc. Natl. Acad. Sci. U.S.A. 122 (6) e2420162122, (2025). https://doi.org/10.1073/pnas.2420162122
供稿:郑强教授团队
编辑:苏颖
审核:徐大鹏、徐鹏